Proposal 49
Defeated
RoseCity Nouns DAO Proposal
By
0x2d9…dAA8B
For
3
Against
2
Abstain
32
Threshold
63 votes
Current threshold
Ended
Sep, 3, 2025
3:50:15 AM GMT +00:00
Snapshot
#34738634
Taken at block
Description

Submitted to: Builder DAO
Submitted by:@RoseCityWeb3 on behalf of RoseCity Nouns

Date: 8/26/25

Executive Summary

RoseCity Nouns DAO seeks 4.05 ETH ($13,900) in funding from Builder DAO to launch a vibrant, art-focused subDAO inspired by Nouns.

This project will deploy a composable publishing and governance stack while activating an inclusive, real-world community of artists, entrepreneurs, and builders in Portland and beyond.

Key pillars:

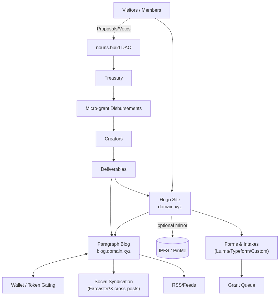
  • Hugo-powered static site with a custom domain to host the DAO’s public presence.

  • Paragraph blog on a subdomain (blog.domain.xyz) for token-aware, web3-native publishing.

  • Nouns.build DAO with an initial treasury to issue micro-grants, enabling rapid onboarding of artists, demonstrating immediate value, and attracting potential sponsors.

  • Finalization of RoseCity Nouns art traits and a Noggles concept case study, providing visual assets and a replicable creative model for other DAOs.

  • Ongoing IRL events, workshops, and strategic partnerships, bridging local creators with Web3 opportunities while producing content that showcases impact.

Micro-grants are central to our strategy: by distributing $100–$200 grants, we can sprint in onboarding artists, prove our value to the community, and generate content that demonstrates ROI to sponsors and stakeholders. This positions Builder DAO as a visible supporter of a high-leverage, real-world creative ecosystem.

Tagline:
🌆 Urban Portland artists build community & collaboration through blockchain tech.

Opportunity for Builder DAO:
By funding RoseCity Nouns, Builder DAO can directly participate in a high-impact cultural and Web3 experiment, amplifying its mission to help other DAOs grow, while gaining visibility, credibility, and a living case study of how subDAOs can activate real-world communities.


image

Goals

  • Establish a clean, low‑maintenance web presence (Hugo + Paragraph).

  • Launch RoseCity Nouns DAO on nouns.build with clear governance parameters.

  • Seed the DAO treasury to immediately issue micro‑grants ($100–$200 each) to local and online creators.

  • Finalize art assets and produce a Noggles design case study that other DAOs can fork.

  • Host monthly gatherings and open office hours to strengthen the community and support artists in brand building.

  • Publish a public retrospective and guide for others to replicate this model.


Deliverables

Web Stack & DAO

  • Deploy Hugo site + custom domain (GitHub Pages or Netlify).

  • Integrate Paragraph blog at blog.domain.xyz.

  • DAO setup on nouns.build with governance config (cadence, quorum, voting delay).

  • Optional IPFS mirror (PinMe) after technical spike.

Art & Design

  • Fund completion of RoseCity Nouns art traits ($700).

  • Fund Noggles concept design and case study ($200–$400).

Community & Operations

  • Seed DAO treasury with $1,000 for immediate micro‑grants.

  • Pay for Canva Pro annual subscription ($120).

  • Fund Meetup + Lu.ma operations and labor ($300 subscription + ~$300–$600 management).

  • Secure venue partnership for 1 monthly IRL planning session and 1 open office hours ($1,200 over 6 months).

Public Impact

  • Publish a forkable guide and retrospective post.

Timeline

MilestoneTarget Date
Hugo site + domain setupWeek 1
Paragraph blog integrationWeek 2
Nouns.build DAO deployedWeek 3
Art finalization + Noggles studyWeek 3–4
IPFS spike + test (PinMe)Week 3–4
IRL events kick-offWeek 4
DAO onboarding + recap postWeek 4–5

image

Budget Breakdown

ItemETHUSD Equivalent
Contributor labor (dev/design)1.75$6,050
DAO deployment gas & config0.40$1,380
Coordination, writing, outreach0.30$1,035
Domain registration + Paragraph setup0.023$80
Optional IPFS deployment0.05$175
Art finalization0.20$690
Seed treasury for micro-grants0.28$970
Noggles concept design0.09$310
Canva Pro subscription0.03$110
Meetup + Lu.ma operations0.20$690
Venue partnership0.33$1,140 Total: 4.05 ETH ($13,900)

*Funding CLAUSE Condition:

0.28 ETH allocated for the DAO treasury will be placed in escrow and released only after RoseCity Nouns DAO raises a matching $970 independently, demonstrating accountability, self-sustainability, and commitment to delivering results.

Why Builder DAO

Public Impact:
RoseCity Nouns DAO bridges Web3 tools with real‑world community building. Through curated meetups, strategic workshops, and a micro‑grant treasury, we empower artists and creators, especially those outside the crypto‑native sphere, to grow their brands and launch meaningful projects.

Cultural Depth:
Web3 can feel insular. We focus on inclusivity, onboarding multicultural and multigenerational artists and local businesses into the blockchain space. Our growing IRL network already reflects Builder DAO’s values in action, community‑first, open‑access, and creatively driven.

Aligned With Builder DAO’s Mission:

  • Composable Infrastructure: We’re showcasing how tools like Hugo, Paragraph, and nouns.build can form a modular, repeatable stack for community DAOs.

  • Decentralized Growth: Our funding and governance model encourages creator‑led direction, prioritizing grassroots development over top‑down control.

  • Forkable Playbook: We’ll publish a public guide that helps others remix this approach, amplifying Builder DAO’s reach and toolkit in new cultural spaces.

By funding this proposal, Builder DAO supports an inclusive, real‑world experiment in cultural coordination, one that blends local grit, digital infrastructure, and onchain artistry.


Contact

Builder: Rosecityweb3
Email: RoseCityWeb3@gmail.com
Farcaster: RoseCityWeb3.⌐◨-◨ 🌹 (@rosecityweb3) on Farcaster Farcaster Channel: https://farcaster.xyz/~/channel/rosecitynouns Twitter: (31) RoseCityWeb3.⌐◨-◨🌹 (@RoseCityWeb3) / X
ETH Address / Multisig: 0xD81Cf1903fC4D385ba7f289fd7380906933585C6


Thank you for considering RoseCity Nouns DAO.

Urban Portland artists build community & collaboration through blockchain tech.


Proposer
0x2d9…dAA8B
Proposed Transactions